Имеются противопоказания, необходимо проконсультироваться со специалистом. 18+

Все выходные и праздники мы работаем круглосуточно, количество бригад увеличено. Приедем за 39 минут. Дополнительная скидка 10% действующим служащим Министерства обороны.

ВЕРСИЯ ДЛЯ СЛАБОВИДЯЩИХ
Город
Мелитополь, просп. Богдана Хмельницкого, 37
8 (999) 444-28-50 +7 (903) 433-99-31 Режим работы: Ежедневно и круглосуточно
Меню

Выбрать город

Мелитополь

Дыши спокойно! Когда точно можно сесть за руль?

Специалист: Врач скорой помощи
Дата обновления: 26 Сентября 2025
Дата создания: 29 Августа 2025

Пьяная езда — одна из самых опасных причин аварий, а нарушения правил караются законом, могут обернуться лишением прав или даже уголовной ответственностью. Разберём, какая допустимая норма алкоголя за рулём, как быстро выводится алкоголь из организма, как работают алкотестеры и как безопасно планировать поездку после банкета.

Допустимая норма алкоголя за рулём

В России действует закон о нулевого промилле. Это означает, что в крови водителя не должно быть этанола. Даже минимальное его количество может стать основанием для штрафа или лишения прав. В отдельных странах разрешено вождение при небольшом уровне алкоголя в крови, но правила зависят от местного законодательства.

Медицинское освидетельствование водителей проводится для точного определения содержания этанола в крови или выдыхаемого воздуха. Алкотестеры и лабораторные анализы помогают определить уровень опьянения, подтвердить правомерность привлечения к ответственности.

Вождение в нетрезвом виде несёт серьёзные последствия. Спиртное снижает реакцию, ухудшает координацию и внимание, что значительно повышает риск аварий, травм. Нарушение закона влечёт штрафы, лишение водительских прав, в тяжёлых случаях уголовную ответственность.

Ответственность за пьяное вождение в России и большинстве стран включает административные меры, уголовное преследование при повторных нарушениях или в случае причинения вреда. Лишение прав за алкогольное опьянение ― наиболее распространённая мерой и может сочетаться с крупными штрафами, обязательными работами, даже тюремным сроком при тяжких последствиях.

Как быстро выводится алкоголь из организма

Скорость выведения этанола зависит от многих факторов, включая пол, вес, возраст, количество съеденной пищи. Понимание этого процесса помогает рассчитать безопасное время перед поездкой, избежать неприятных последствий.

Таблица выведения алкоголя из крови

Напиток

Время выведения из организма*

Пиво (0,5 л, 5%)

2–3 часа

Вино (150 мл, 12%)

2–3 часа

Водка (100 мл, 40%)

4–5 часов

Коньяк (50 мл, 40%)

2–3 часа

Шампанское (150 мл, 12%)

2–3 часа

*Время указано ориентировочно для среднего человека, отличается в зависимости от веса, пола, еды, других факторов.

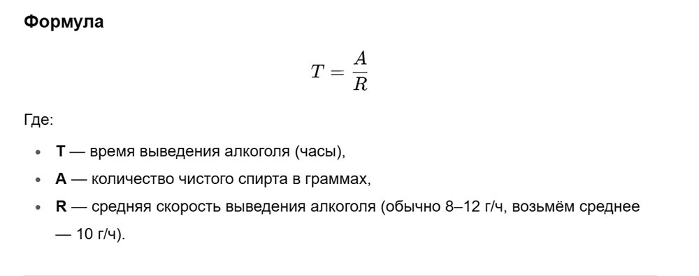
Как рассчитать время выведения алкоголя

Время выведения этанола можно рассчитать с помощью формул или специальных онлайн-калькуляторов, учитывающих крепость напитка, объём выпитого, особенности организма. Принцип основан на средней скорости метаболизма алкоголя — примерно 0,1–0,15 промилле в час, что соответствует выводу около 10–15 мл чистого спирта в час у взрослого человека среднего веса.

Формула

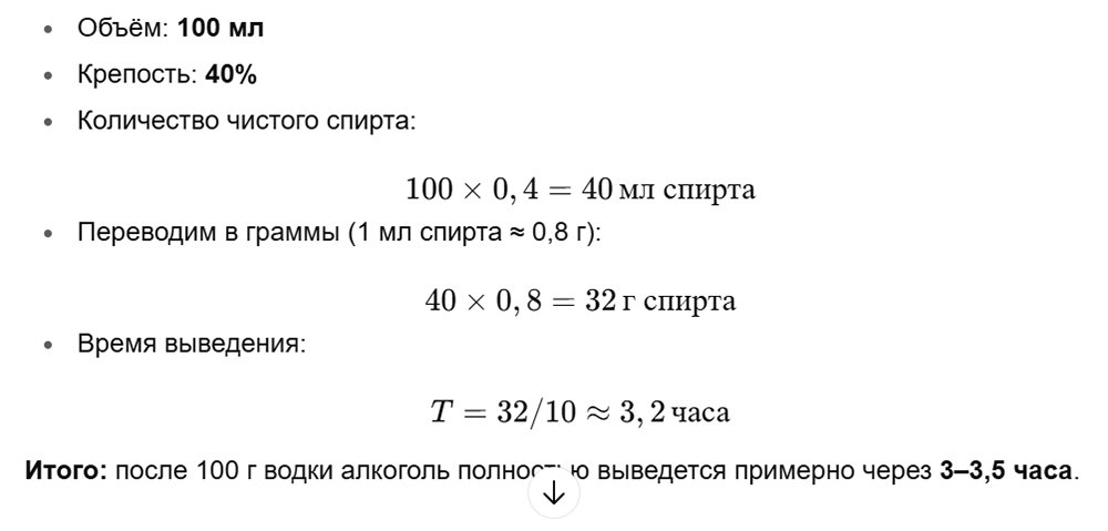
Пример: время выведения 100 грамм водки

Формулы

Для подсчётов можно воспользоваться автоматическим калькулятором выведения алкоголя.

Через сколько выветривается алкоголь

Алкоголь покидает организм медленно: печень способна перерабатывать всего 8–12 г чистого спирта в час. Сколько времени займёт полное выведение алкоголя, зависит не только от объёма, крепости напитка и от «биологического метаболического ритма».

Индивидуальные особенности вывода алкоголя

У разных людей «печень работает в своём ритме», поэтому вывод алкоголя происходит с разной скоростью.

Факторы, влияющие на скорость вытрезвления:

  1. Пол. У женщин алкоголь держится дольше из-за меньшего содержания воды в организме.
  2. Вес, телосложение. У более крупных людей концентрация алкоголя в крови обычно ниже.
  3. Возраст. С возрастом метаболизм замедляется.
  4. Состояние печени. Заболевания печени резко снижают скорость переработки спирта.
  5. Наличие пищи. На голодный желудок алкоголь усваивается быстрее, дольше выводится.
  6. Генетика, обмен веществ. У некоторых этанол расщепляется быстрее, у других медленнее.
  7. Лекарства, хронические болезни. Могут замедлять или ускорять метаболизм алкоголя в организме.

Даже при одинаковом объёме выпитого время отрезвления у разных людей может различаться в 1,5–2 раза, поэтому универсальных «безопасных часов» не существует.

Как ускорить выведение алкоголя

Ускорить естественное выведение этанола практически невозможно. Печень перерабатывает спирт с постоянной скоростью, обычно около 8–12 г в час, и искусственно «разогнать» этот процесс не получится.

Популярные способы вроде крепкого кофе, холодного душа, активной прогулки или посещения бани могут на короткое время улучшить самочувствие, но они не снижают концентрацию метаболитов спирта в крови, не делают человека трезвым.

Единственное, что действительно помогает, — это время. Организму нужно самостоятельно переработать, вывести остатки этанола. Это нельзя существенно ускорить. Поэтому, даже если субъективно кажется, что состояние улучшилось, садиться за руль до полного выведения этанола как минимум опасно.

Мужчина лежит на диване и смотрит на часы

Алкотестер и допустимые промилле

Алкотестер — это прибор, измеряющий концентрацию алкоголя в выдыхаемом воздухе, которая напрямую связана с содержанием спирта в крови. Используется сотрудниками ГИБДД при проверке водителей на состояние опьянения.

В России установлены допустимые значения: 0,16 мг/л выдыхаемого воздуха, что примерно соответствует 0,3 ‰ (промилле) в крови.

Этот порог введён для учёта возможных погрешностей прибора, естественного содержания спирта в организме (например, после употребления кефира, кваса или безалкогольного пива).

Если алкотестер показывает больше, то водитель считается находящимся в состоянии опьянения и может быть привлечён к ответственности.

Как обмануть алкотестер

Попытки «обмануть» алкотестер — миф и опасная ошибка. Любые народные способы вроде жевания мяты, полоскания рта, употребления кофе, энергетиков или водных процедур не снижают уровень этанола в крови, не влияют на точность прибора. Алкотестер измеряет спирт, который уже попал в кровоток, а не то, что осталось во рту.

Любые попытки обмана — это риск уголовной ответственности: прибор покажет превышение, если этанол ещё не выведен, а последствия пьяной езды могут быть серьёзными, включая лишение прав или штраф. Единственный надёжный способ пройти проверку — дождаться полного выведения продуктов распада ликёро-водочных изделий из организма.

Как проверить уровень алкоголя в крови

Исследование крови позволяет с максимальной точностью узнать концентрацию спирта в организме. Концентрацию этанола в крови измеряют в промилле (‰), выявить метаболиты спирта, которые сохраняются дольше, чем сам этанол.

Такой анализ проводят в медицинских лабораториях. Используется в юридических целях, например, при подозрении на управление транспортом в состоянии опьянения. В отличие от алкотестеров, которые дают ориентировочные данные, лабораторный анализ крови показывает точное количество этанола, что делает его надёжным, официально принимаемым доказательством.

Когда можно садиться за руль после алкоголя

Садиться за руль безопасно можно только после полного выведения метаболитов спирта из организма. В среднем печень перерабатывает около 8–12 г чистого спирта в час, что соответствует: половине бутылки пива (0,5 л, 5%) — примерно 2 часа или 100 г водки (40%) — около 3–3,5 часов.

Однако точное время зависит от веса, пола, возраста, состояния здоровья, наличия еды и индивидуального метаболизма. Даже если человек «чувствует себя трезвым», в крови могут оставаться метаболиты спирта, и алкотестер покажет превышение.

Правило безопасности: садиться за руль можно только после того, как вы абсолютно уверены, что алкоголь полностью выведен, а концентрация спирта в крови ниже допустимого уровня.

Через сколько можно за руль после пива

Время, через которое можно безопасно садиться за руль после пива, зависит от его объёма, крепости, а также от особенностей организма. Полбутылки пива (0,5 л, 5%) содержит примерно 20 г чистого спирта.

Средняя скорость выведения алкоголя составляет 8–12 г/час (возьмём 10 г/час)

То есть среднестатистическому человеку потребуется примерно 2 часа, чтобы производные этанола полностью покинули организм.

Однако скорость выведения может меняться в зависимости от пола, веса, возраста, состояния печени и того, была ли еда в желудке. Даже если через 2 часа человек «чувствует себя трезвым», в крови могут оставаться метаболиты спирта, а алкотестер покажет превышение.

Популярные мифы об алкоголе за рулём

Существует множество заблуждений о том, как алкоголь влияет на водителей и как можно «выпить и сесть за руль». Рассмотрим самые распространённые мифы.

Миф: «Кофе, холодный душ или прогулка помогут быстрее протрезветь»

Реальность такова: метаболизм спирта осуществляется почти исключительно печенью, где специальные ферменты расщепляют этанол на безопасные вещества. Средняя скорость этого процесса составляет 8–12 г чистого спирта в час. Она практически не зависит от внешних факторов.

Любые популярные методы могут лишь временно улучшить самочувствие — человек ощущает бодрость и прилив энергии, но концентрация алкоголя в крови остаётся прежней. Это значит, что даже, если после чашки кофе кажется, что опьянение прошло, организм всё ещё перерабатывает алкоголь, а алкотестер покажет актуальное содержание спирта.

Попытки «разогнать» метаболизм не только неэффективны, но и опасны: ложное ощущение трезвости может привести к рискованному поведению, например, к управлению автомобилем до полного выведения спирта из организма.

Миф: «Если я чувствую себя трезвым — можно ехать»

Субъективное ощущение «трезвости» не всегда соответствует реальному уровню алкоголя в организме. Даже если кажется, что опьянение прошло и организм «протрезвел», в крови всё ещё может оставаться остаточный алкоголь, способный снижать внимание, реакцию, координацию движений. Именно это фиксирует алкотестер, измеряющий концентрацию спирта в выдыхаемом воздухе и переводящий её в ориентировочную концентрацию в крови.

Алкотестер даёт точные и объективные данные о содержании этанола, независимо от субъективного состояния человека. Это означает, что ощущение трезвости не гарантирует, что уровень спирта в организме ниже допустимой нормы. Управление автомобилем в этот период остаётся опасным и незаконным, даже если водитель чувствует себя полностью здоровым, способным к вождению.

Миф: «Безалкогольное пиво безопасно за рулём»

Даже безалкогольные напитки могут содержать небольшое количество спирта — обычно до 0,5%. При небольших объёмах это не представляет угрозы, но у чувствительных людей или при употреблении больших количеств такой напиток может дать положительный результат на алкотестере.

Это связано с тем, что прибор измеряет фактическое содержание спирта в выдыхаемом воздухе, независимо от того, поступил он из полноценного алкогольного напитка или из безалкогольного.

Следовательно, даже «безобидное» безалкогольное пиво или коктейль может быть причиной превышения допустимого уровня промилле при проверке на дороге. Водителям стоит учитывать этот факт и не полагаться только на маркировку «безалкогольный», если планируется садиться за руль.

Миф: «Медицинское освидетельствование легко пройти, если выпил немного»

Медицинское освидетельствование водителей проводится с целью объективно определить состояние опьянения. Оно включает не только проверку выдыхаемого воздуха с помощью алкотестера, но и при необходимости анализ крови, что позволяет точно зафиксировать уровень этанола в организме.

Даже небольшое количество спирта, превышающее допустимую норму, может стать основанием для привлечения к ответственности за пьяное вождение, включая штрафы, лишение прав и в некоторых случаях уголовную ответственность.

Медицинское освидетельствование обеспечивает надёжный контроль, исключает субъективную оценку состояния водителя, делая попытки «обмануть» прибор или «садиться за руль после маленькой дозы» крайне рискованными.

Миф: «Можно ускорить восстановление после алкоголя с помощью таблеток или трав»

Эффективный способ восстановиться заключается в естественном выведении спирта организмом, что требует времени. Дополнительно этому процессу помогают вода, полноценный сон, сбалансированное питание, поддерживающие обмен веществ, помогающие восстановить водно-солевой баланс, уменьшающие неприятные симптомы похмелья.

Никакие препараты, травяные настои или «чудодейственные средства» не ускоряют реальный метаболизм спирта, не снижают его концентрацию в крови. Все популярные методы, которые обещают быстро «протрезветь», лишь временно улучшают самочувствие, создавая иллюзию трезвости.

Заключение

Алкоголь в организме выводится медленно и зависит от индивидуальных особенностей, поэтому единственный надёжный способ безопасно сесть за руль — дождаться полного его выведения.

Попытки ускорить процесс «чудодейственными» методами не работают: кофе, холодный душ или травяные препараты лишь улучшают самочувствие, но не снижают уровень этанола. Восстановиться после распития алкогольных напитков быстрее реально только с помощью времени, отдыха, воды и правильного питания.

Соблюдение этих правил, внимательное отношение к собственному состоянию помогают избежать последствий вождения в нетрезвом виде, ответственности за пьяное вождение.

Список литературы

  1. Букалерова Л. А. Установление признаков опьянения при квалификации автотранспортных преступлений / Л. А. Букалерова, М. В. Афанасьев // Вестн. Акад. Ген. прокуратуры РФ. – 2016. – № 5 (55). – С. 57–60.
  2. Клименко Т. В. Судебная психиатрия : учебник / Т. В. Клименко. – М. : Юрайт, 2016. – 476 с.
  3. Клиническое руководство: модели диагностики и лечения психических поведенческих расстройств / под ред. В. Н. Краснова, И. Я. Гуровича. – М. : МНИИ психиатрии, 1999. – 224 с.
  4. Костюк Н. М. Правовая оценка состояния опьянения при нарушении правил дорожного движения и эксплуатации транспортных средств (статья 264 Уголовного кодекса Российской Федерации) // Вестн. Челяб. гос. унта. – 2013. – № 11 (302). – С. 78–81.
Статья проверена: Мамедов Фарид Вагидович
Специалист: Главврач, психиатр-нарколог, психотерапевт
Дата проверки: 11 Декабря 2025